Group Role Approval
This workflow can be used by you in case of roles for scenarios that the request must go through the one or more Group(s).
How To Access the Group Role Workflow
- Go to ‘
Workflow' in the Admin Module of IDHub using the credentials of a user that has the role of 'System Administrator'with them. - You will see the Group Role workflow in the workflow page.
How to view/edit the Group Role Workflow
- Click on the edit (pencil icon) on the Group role Workflow card from the Workflow page.
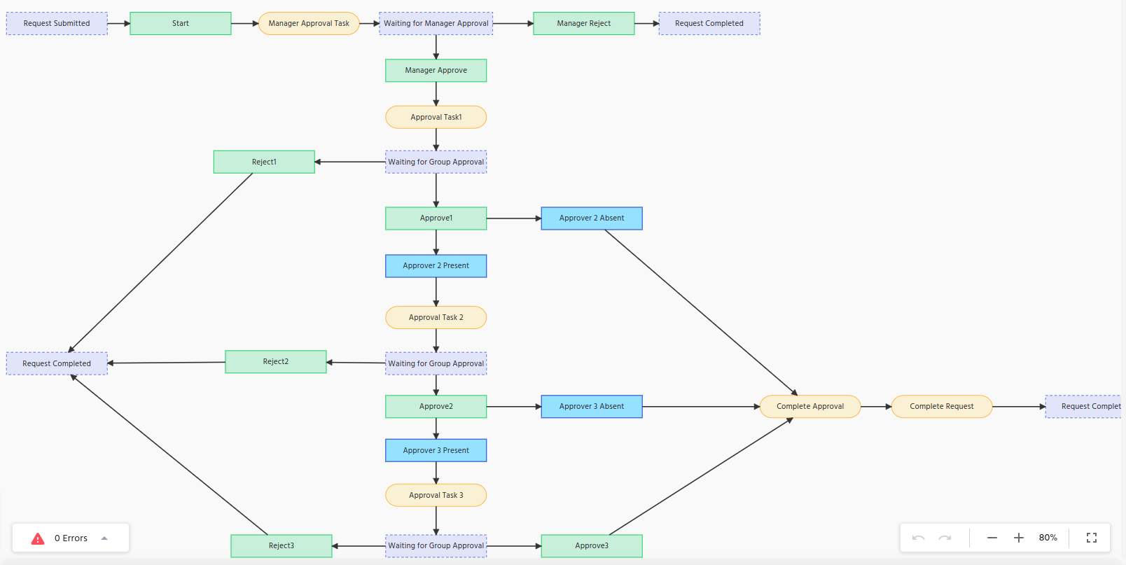
How the Group Role Workflow works

- The Group workflow starts with the State Node (Request Submitted)
- Start Node (Action node) is the 2nd node, which states that the request workflow has been started
- The next step creates the manager approval task, therefore create task operation node is used.
- Request is now waiting on the manager for approval.
Manager can at this stage reject the request or approve the request.
- In case of rejection of the request,
- Reject action node is used and request completed state node is used to mark the request as complete.
- In case of approval of the request,
- Approve action node is used and the requests proceeds to the next
Approval Task for Approver Group1
- Create Task operation node is created for the Group1
- Request state is waiting for Group approval
If the request is rejected, then workflow stops and request is completed.
If the request is approved, the flow proceeds.
- Action node for Group 1 is provided
Now the request will go to the Approver Group 2
- Condition node is used in the workflow to check whether the Approver Group 2 is present or absent.
- If the Approver Group 2 is absent, Complete Approval operation node is used.
- If the Approver Group 2 is present then:
Approval Task for Approver Group 2
- Create Task operation node is created for the Group2
- Request state is waiting for Group approval
If the request is rejected, then workflow stops and request is completed.
If the request is approved, the flow proceeds.
- Action node for Group 2 is provided
Now the request will go to the Approver Group 3
- Condition node is used in the workflow to check whether the Approver Group 3 is present or absent.
- If the Approver Group 3 is absent, Complete Approval operation node is used.
- If the Approver Group 3 is present then:
- Create Task operation node is created for the Group3
- Request state is waiting for Group approval
- If the request is rejected, then workflow stops and request is completed.
- If the request is approved, the flow proceeds to the Complete Approval operation node.
The request at this stage is moved to Complete Request
- Complete Request operation node is created
- Request is now completed.